Please stop internalizing bad book reviews.

I feel like this really goes without saying, but as a reader (as a consumer of any art at all), you do not have to like everything you read and it is okay to leave a bad review on your preferred reviewing platform saying as much.
In the vast majority of instances, the popular opinion of a book being “good” is not a reflection of the person who authored it also being “good”; the reverse is also true. Same thing applies if you’re a fan of something that’s looked down upon for whatever reason (assuming we’re not talking in terms of anything illegal, dangerous, or wrong as deemed by whatever sense of global, cross-cultural morality exists).
All of this is to say that, as much as I or anybody might crap on something you love, that doesn’t that you are also shit by extension.
As I’m reading Fourth Wing now, and as Iron Flame was just released, there’s naturally a lot of discussion surrounding these books that has unfortunately resulted in a lot of petty back and forth bullshit when the inevitable “I don’t get the hype” or “I didn’t like Fourth Wing” post shows up on socials. I’m seeing a lot of instances of people that are posting fairly innocuous statements like this and being lambasted for being “mean girls” or nasty, or any number of negative epithets.
I’m not talking about trolls here; those are usually pretty easy to pick out, I’m talking legitimate posts saying you don’t like something. Most of what’s out there is pretty bland, but on occasion there’s snark and extreme negativity involved; I’m guilty of that myself. Usually posts like that are met with some variation of:
“Well, if you don’t like it, don’t read it!” or
“Why do you have to be so mean??” or
“Why do you have to piss in our cornflakes?”
I could point out the obvious pots and kettles here, but what it really boils down to is that people are really saying here that you’re only allowed to express positive opinions. These are public forums covering general subjects by the way. This isn’t me going into the dedicated Fourth Wing subreddit and dropping a subject like “FOURTH WING SUCKS.” That’s just shitty. However, on general forums (like r/fantasyromance, for example), negative statements can and should be allowed.
Most of these forums will have some sort of rules in place to the tune of “be nice” but somehow some individuals have come to equate a negative review or something along the lines of “I find Fourth Wing does not live up to the hype and that it’s very basic and boring” is sort of grouped under that umbrella. Often it’s met with the “well, not everything has to be Shakespeare/Tolkien to be good!” retort. I’ve seen quite a bit of that lately.
Complexity/density of prose ≠ good in the same way that saying something is basic makes it bad. We’re talking about opinions here folks. It’s 1000% okay to like and exclusively read fluffy, “basic” books. I love a good bathroom read as much as the next person. I studied and have a bachelor’s in English Lit so I’ve read more than my fair share of Shakespeare, Chaucer, and any number of classics that are often held up as the gold standard of literature. Let me tell you something, I don’t care how many scholars say “The Canterbury Tales” are amazing, I hated them with a burning, fiery passion and would put any number of monster fucking books I’ve read this year above them.
Opinions are just that, opinions. Here’s a good definition of the various meanings of the word “opinion”:
noun
- a belief or judgment that rests on grounds insufficient to produce complete certainty.
- a personal view, attitude, or appraisal.
- the formal expression of a professional judgment:to ask for a second medical opinion.
- Law. the formal statement by a judge or court of the reasoning and the principles of law used in reaching a decision of a case.
- a judgment or estimate of a person or thing with respect to character, merit, etc.:to forfeit someone’s good opinion.
- Archaic. a favorable estimate; esteem:I haven’t much of an opinion of him.
None of the above definitions, with the exception of perhaps the one relating to the law, imply anything even tangentially approaching a static state fact. Opinions are NOT facts, just in case you’re unaware. Saying a book has a lot of spelling errors or that it uses incorrect words is a FACT. Saying that same book’s narrative structure isn’t complex can also be a FACT. Saying that you only like to read books with complex narrative structures can be a FACT, but saying that complex books are the only ones worth reading is an OPINION. Somewhere along the way a lot of people take the leap from “I didn’t like this book, I found it boring an overrated” to “Because this book isn’t written in iambic pentameter it is therefore not worth mine or anybody else’s time.” I’m not sure how the latter is the next logical progression from the former for so many people, but apparently that’s the case.
Stuff like this is cyclical. Twilight was probably the earliest example I can remember of a popular book phenomenon that was extremely divisive (Harry Potter doesn’t count, since it’s universally loved, for whatever reason, on a level I’ve really never seen before). So many people loved Twilight, and as a result there was almost as much media available saying “Twilight Sucks” as there was saying it was amazing.
There are always people that equate popularity with quality of content. Again, those are OPINIONS; while they’re shitty and not nice, they are valid since they’re not exactly kicking puppies or murdering old ladies (it’s called gatekeeping, by the way). Saying Fourth Wing isn’t a real/good fantasy book because it’s popular and a lot of young girls like it is gatekeeping. Where people go wrong is invading dedicated Fourth Wing spaces to say it sucks and expect anything other than vitriol.
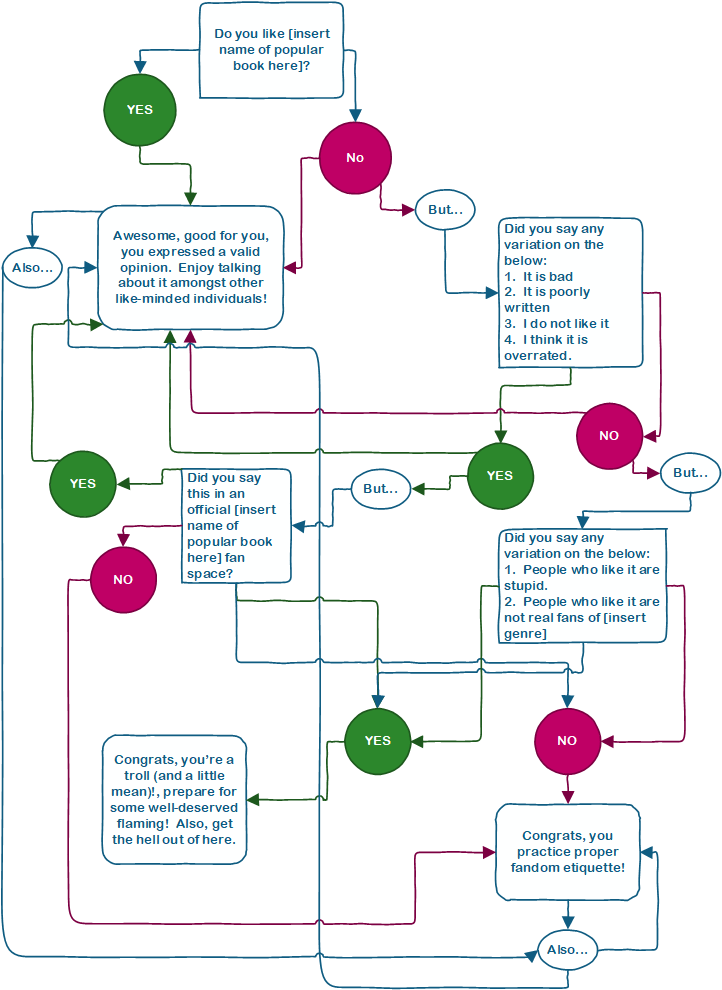
The below infographic should help you figure out the difference between being mean and expressing an unpopular opinion. As you can see, it’s a not at all complicated process to determine whether you’re genuinely an asshole or just expressing a valid (if unpopular) opinion.

For fans of fantasy, your blog is a haven. Your writing transports readers wonderfully into the heart of amazing stories, much like a powerful elixir. Every post is an exciting journey through the limitless possibilities of imagination thanks to your astute observations and captivating critiques.
LikeLiked by 1 person
I admire the unique perspective you bring to every topic you tackle.
LikeLike